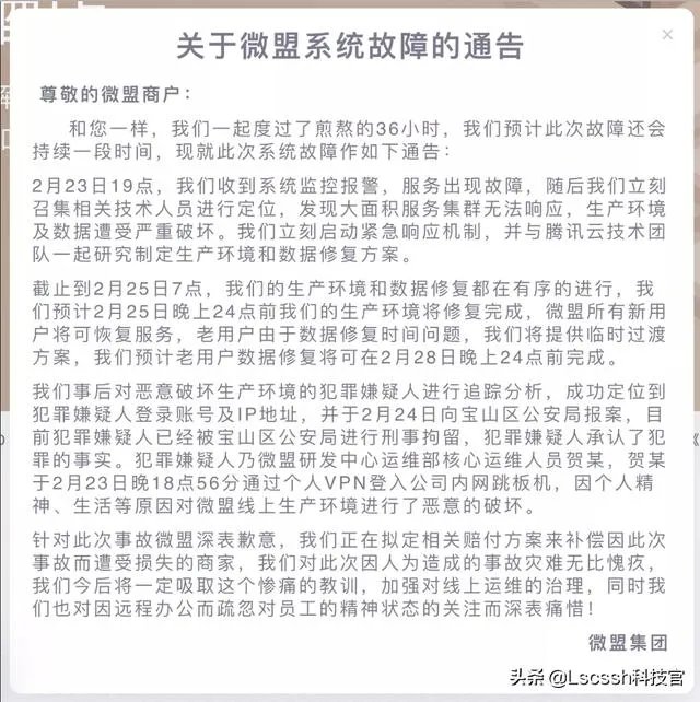
微盟在近日发生了一起严重的事故,而事故的起因就是因为系统运维员工恶意的“删库”导致。而腾讯云也与微盟一起在努力的恢复遭到破坏的数据库,尽量将损失降到最低。这已经不是第一起“删库跑路”事件了,我估计也不会是最后一例。

在这个信息化的时代,数据可以说是很多企业立命之本。而信息安全也成为了被提到最多的一个话题。不过,虽然很多公司已经把系统安全的问题看得很重了,但依旧会出现类似的“删库跑路”事件。
为什么类似事件总是屡禁不止呢?
首先,还是因为互联网发展到现在,时间还不是很久,响应的法律法规还不是非常的健全。即使我们在部分领域有相关的立法,但是这些法律法规的宣传和学习还并不到位,导致很多人还不清楚“删库跑路”的后果。
就好像曾经的酒驾一样,在国家没有严打酒驾,酒驾的后果没有有效的宣传的时候,其实很多人都不知道酒驾到底会有什么严重的后果,而总会有侥幸的心理。甚至有些人就认为,酒驾的量刑标准就是交通肇事罪,最高也就7年以上。
但是直到国家开始严打酒驾,媒体开始宣传的时候,很多人才知道,原来酒驾是可以使用危害公共安全罪来量刑的,最高会被判处死刑。

而“删除跑路”也是一样,可能作为一个员工,遇到了不顺心的事情,他需要有一些途径发泄。在他心里,删库跑路算不上什么很严重的行为,所以他就干了。真的想要减少乃至杜绝这类事件,首要的还是需要加强立法,加强宣传,让人们知道如果你做了这样的事情,后果会是怎么样?这样,才能够在人的心中拉起一条警戒线。
但是,仅仅是这样肯定是不够的,有时候人疯狂起来,那就是什么后果都不顾了。所以,管理上也需要加强权限控制。

当然,所谓的管理上加强控制还是只能针对于一些原本权限管理不严格的公司。其实大部分公司的权限管理已经做得很好了。而这次的微盟事故是由于运维人员造成的,一般运维人员的权限是比较高的,基本产品线上的服务器都是可以绝对的操控的。
毕竟很多时候,运维人员需要一些比较高的权限来对服务器进行配置管理。权限低了,很多工作就无法完成,我们通常的管理上,也只是把权限控制到这个人,并且一些监控和追踪机制建立好,事后可以追查,但是要预防上确实很难。
既然预防难度大,那么就只有考虑好一旦发生问题,如何处理的机制了。
通常来说,数据的备份就非常重要了。而线上数据库的运维和数据备份最好分为两个不同的运维人员来负责。这样,即使有一个运维人员想做出一些危险行为,那么至少他也只能影响到固定的范围,我们还有应对这样灾难的后续方案。
当然,这就需要在管理和各个方面都要能够有所约束了,一旦备份数据和生产数据都交给一个人手上了,那么一旦出现事故,那可能就是不可挽回的了。
而对于这个“删库”的员工,我只能说过于不理智了
由于自己个人的一些原因,拉着公司一起来买单,还把自己的下半辈子也搭上去了。2019年上半年,微盟的SaaS业务收入为2.19亿元,毛利1.99亿元,这一次的删库,直接可能导致微盟的业务出现下滑,对于利润的影响可以说是巨大的。
而对于品牌这种无形资产来说,那肯定损失就更无法估量了。而这个损失,估计不是一个运维技术人员可以承担得了的,除此之外,这位员工还将面对的是牢狱之灾。
根据《刑法》第286条规定:对计算机信息系统功能进行删除、修改、增加、干扰,造成计算机信息系统不能正常运行,后果严重的,处五年以下有期徒刑或者拘役;后果特别严重的,处五年以上有期徒刑。微盟的这次删库事件,可以算得上是后果特别严重了,因为自己的一时激情,就犯下这种事情,还是过于不理智啊。
这样的员工固然可恨,但企业和相关的管理者也要承担相应的责任。
这些年,我最大的一个收获就是与人交往,要尽可能的激发人的善念。
和你交往的人有善念,那么这个人就不会危害社会,也不会对你有损害,他自己也能够得到更多人的认可,可以更快的成长,尽早的成功。
为何不多多的成人之美呢?
我前几天在头条的微头条里发了一篇短文,讲一位司机如何折腾客户的。
原因很简单,司机带客户到外地看房子,过了吃饭的点,一点多客户去吃饭时让司机在饭店门口的路边等他们,也没跟司机客气下,就去吃饭了。
结果客户吃完饭联系司机,司机说自己还没吃饭,正在找吃饭的地方,要他等一个小时。过了一个小时,客户联系司机,司机说还没吃上饭,因为附件的地方饭价太贵,他吃不起,还在找呢。
其实这位司机根本没去吃饭,就在车里玩手机。
这位客户白白等了2个多小时,回上海已经很晚了。
如果这位客户哪怕问下司机,有没有吃饭,如果没有的话看看附近有没有,或者跟他一起吃。
其实司机基本上不会跟客户吃饭。
但是这位客户的态度让司机认为是看不起他!
在管理企业的时候,不得不说,我们很多员工都是玻璃心。没办法,要找到和用上一个靠谱的人,不仅仅是代价,还要有机会。
这次微盟的事情,会给很多企业以警示。
只是,越是这样,哪些说不得,骂不得的员工日子更掺。企业不敢招,招了也不会重用,用的话,也会有各种各样的条件。
最近被微盟的员工删除数据库这事情刷屏了,这种事情发生过不止一回,未来很可能还会再发生,作为一个工作十几年的程序员在工作中还真遇见过这种事情,而且刚刚不久发生的事情,只不过事情的性质和这个有区别,但造成的结果是一样主要有个程序员在操作数据库的时候直接把数据库给清空了,好在服务器数据库有2个月前的备份,但是也把公司给折腾的够呛,最终通过查询之前的交易记录以及个人导出的一些数据才勉强找回90%,这种事情一旦发生对于企业都是灾难性的结果,特别是数据量众多的数据库,所以在这里还是提醒类似的厂家要做好数据库的备份工作,而且备份机制不要只是开一个通道。

为什么程序员删除数据库的现象一直在出现?
其实作为内部的设计和研发人员想要做一些坏事其实是很简单的事情,所以公司在这块需要有个完善的管理流程,线下测试和线上实际运行的最好能够做关键的隔离,但是由于很多企业从成本的角度考虑基本上技术人员都是一体化,而且在具体部署的时候又没有严格的操作记录,所以给了很多研发人员操作机会去做这种事情,首先一点公司的内部上线管理是存在问题的,给了内部研发人员很多机会去操作数据库。

当然最重要原因是员工和公司的利益关系没出处理好,其实也是大部分发生这种情况的根本,员工觉得自己在公司受到了很大的委屈,这种情况是多方面的因素,公司给的员工的工资待遇不够,公司的管理层对于程序员有不公的待遇,其实造成这种情况大部分是第二种原因,如同马云说的话心受委屈了这点更加造成了程序员的冲动,其实程序员在做这件事的已经知道了后果,只不过心理上就是觉得不做这事情觉得对不起自己,完全忽略了后面的结果,其实最后还是后悔了的。

删除数据库这件事主要发生在外包公司的比较多,因为外包公司主要涉及到回款的问题,很多外包公司拿不到尾款当然也不排除有些外包公司想多要点钱,做一些手脚根本原因还是在利益关系,在当前的社会中有人的地方就存在江湖,江湖中利益关系的存在如同自然规律的存在是一样的,所以这种事情永远还会继续发生,单靠管理也是靠不住的,最好的办法还是要做好备份的工作。

从企业的角度考虑还是要在对待员工的时候,多注意员工情绪的变化,特别是作为技术人员经常不怎么喜欢说话,经常呆在电脑上容易情绪急躁,多去疏通员工的心理这对于提升部门的工作效率是有一定的作用的,因为技术工作效率和当时的工作心情是有一定的关系,如果人员的情绪在一个比较高涨的状态就更加容易出成果,对于技术工种一天的工作量能够抵得上一周的,特别是在思维非常灵活的时候,虽然大部分的企业在追求华为公司的这种铁血精神,但是忽略了华为背后强大的资金支持,不是所有的企业都有这种条件达成,但是让员工工作起来更加舒畅肯定能提升工作效率,而且还能避免类似的删除数据库事件的发生,希望能帮到你。
这些年来全球范围内删库这种事情时有发生,这次微盟删库再度给各企业敲响了警钟,是时候检查检查自己的管理机制了,试问一下自己的企业未来是不是也可能存在这种隐患。
千防万防家贼难防
很多企业在安全防范上投入很多,但基本都是以防范外部入侵为主,很多安全技术人员也只是一再而再而三的强调要抵御外部攻击和入侵。
但从这些年的删库事件频发的状况来看,企业的安全措施再也不能仅仅针对外部攻击了,内部安全显然更加重要!

因为,内部人员如果做出危险举动的话,基本上都是一剑封喉,简单的几步操作就能让整体系统瘫痪,让所有数据消失。这次的删库事件就是这种典型,非常致命!
希望各家企业能重新审视现有的安全体系,内部人员的权限职责必须明确,不能让单人有过多的操作权限,尤其是一些重要的岗位。
业内风气可能影响删库员工
曾经有本名为《MySQL 从删库到跑路》红边大江南北,里面的内容可以说非常的负面,其中有教程序员怎么写坑,怎么悄然无息的让其他程序员被锅,而最让人无语的是还教授如何以精妙的手法删除数据库,让整个删库操作于无形之中。
