目前我国对于退役老兵(残疾军人除外),有两项优待:
一、依据2019年7月24日退役军人事务部、财政部颁布的《关于调整部分优抚对象等人员抚恤和生活补助标准的通知》(退役军人部发〔2019〕42号)网页链接规定:对从1954年11月1日试行义务兵役制后至《退役士兵安置条例》实施前入伍、年龄在60周岁以上(含60周岁)、未享受到国家定期抚恤补助的农村籍退役士兵提高老年生活补助标准,每服一年义务兵役每人每月提高5元,提至每服一年义务兵役每人每月补助40元。


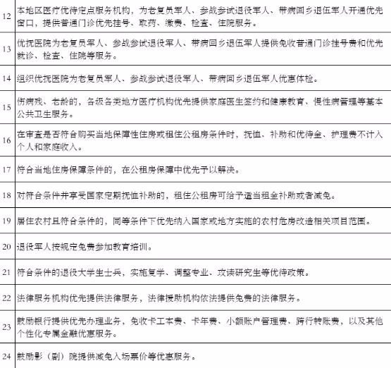
二、依据2020年01月14日退役军人事务部等20部门颁布的《关于加强军人军属、退役军人和其他优抚对象优待工作的意见》(退役军人部发﹝2020﹞1号),对于全国5000万退役军人实行24项基本优待项目。



